我国是全球最大的碳酸锂生产国和消费国,冶炼产能和水平在世界居于前列,产量保持平稳增长,消费量也处于快速增长期。在能源转型、“双碳”目标的助推下,我国新能源汽车将步入市场驱动的新发展期。未来,我国仍将是全球新能源产业消费增长的主动力。
继工业硅期货和期权成功上市后,广期所再次迎来新品种成员。明天也就是2023年7月21日,广期所碳酸锂期货将正式上市;碳酸锂期权也将于7月24日上市。碳酸锂期货及期权上市后,广期所新能源金属期货品种板块将初步形成,相关衍生品工具也将更好的帮助实体企业,充分发挥期货市场套期保值的功能。
在这样的背景下,碳酸锂的期货和期权产品规则、属性、用途、行业现状等基础知识备受市场关注。
广期所方面已经发布碳酸锂期货和期权合约及相关业务细则,并明确了可交割商品、指定交割仓(厂)库等。具体如下:

从期货合约规格来看,碳酸锂期货合约的交易单位为每手1吨,最小变动价位50元/吨,涨跌停板幅度±4%。交割品以电池级碳酸锂为基准交割品,工业级碳酸锂作为替代交割品,交割单位为1吨/手,可选择“期转现+滚动交割+一次割”方式、“仓库+厂库”模式进行交割。

目前,国内碳酸锂主要用于制备电池的正极材料和电解液,电池级碳酸锂是市场消费的主要形式。因此以电池级碳酸锂为标准交割物,比较符合当下的产业应用现状。不过,在现货交易中也存在工业级碳酸锂作为电池级碳酸锂的替代品交割的情况。为此,碳酸锂期货产品进行了“期货价格+升贴水”设置。
对于,25000元/吨的标准,广期所方面表示,近年来86.4%的时间升贴水高于工碳和电碳的现货价差,可以较好地保证期货价格不在基准品和替代品间漂移,从而维护电池级碳酸锂的基准定价品地位。

交割区域上,碳酸锂期货交割点分布在主产销区,包括四川、江西、青海3个省,其中江西为基准交割地,四川不设贴水。考虑到青海地区较为偏远,相较于其他两个产区的运输成本明显偏高,因此贴水1000元/吨。主销区包括湖南、江苏、福建、广东、湖北和上海6省(市),也不设贴水。
真锂研究分析,主产区的产量占国内碳酸锂总产量的75%,全部交割区域产量占国内总产量的88%,五个主销地占国内总消费量的41%,全部交割区域消费量占国内总消费量的51%。
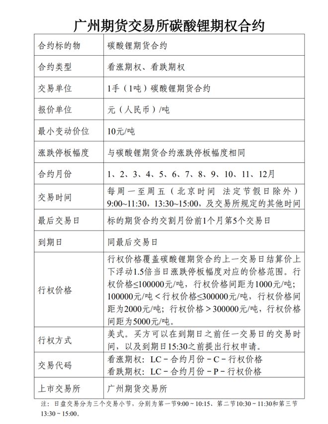
与期货不同,碳酸锂期权方面交易单位为1手(1吨)碳酸锂期货合约,最小变动价位为10元/吨。合约月份同样包括全年12个月份,交易时间同期货合约,行权价格覆盖标的碳酸锂期货合约上一交易日结算价上下浮动1.5倍当日涨跌停板幅度对应的价格范围。

碳酸锂期权合约采用分段行权价格间距,当行权价格位于100000元/吨或以下区间时,行权价格间距为1000元/吨;当行权价格位于100000元/吨至300000元/吨时,行权价格间距为2000元/吨;当行权价格大于300000元/吨时,行权价格间距为5000元/吨。此外,行权方式为美式,即买方可以在到期日之前任一交易日的交易时间,以及到期日15:30之前提出行权申请。

6月6日,广期所启动碳酸锂期货、期权仿真交易,碳酸锂期货也将于7月21日上市。在对产业链进行了梳理并有了一定了解的基础之上,我们可以对碳酸锂的投研框架进行整合归纳;如此一来,在该品种上市之后能够帮助市场参与者更好的进行行情判断、策略设计和企业风险管理。
策略设计以及企业风险管理一定程度上以行情判断为基础,行情及价格走势,价格由供需决定。和其他大宗商品一样,锂元素相关产品的价格由供需决定,供需的动态变化同时也反应在库存变化上。广期所上市的锂产品标的为碳酸锂,站在碳酸锂的角度,供给即国内产量和进口量总和,产量受制于原料、产能、以及利润等因素限制,进口量则受到国内外供需缺口差异的影响。碳酸锂的直接需求来自正极厂和电解液厂等中间加工企业,最后以不同的形态去到动力电池和储能电池等终端。

在研判碳酸锂价格走势时,我们首先形成对锂资源长期的供需格局的感知和产业所处周期的定位,然后再分析短周期供需的变动对于价格的影响。作为矿产资源,锂和其他金属资源一样,资源端的开发周期、下游产业的生态发展以及宏观环境的更迭变化等因素结合,形成品种特有的周期规律。短期的干扰增加周期运行的毛刺,却不会改变周期运行的本质规律。
碳酸锂价格由2020年底的4.5万元/吨上涨至2022年底的57万元/吨,CAGR达到256%;而2023年一季度,电池级碳酸锂价格大幅跳水,跌至20万元/吨附近。市场惊异于近几年锂盐价格的大起大落,而其中最核心的原因是锂资源供给和下游需求变化的时间错配。
锂矿矿山从前期的研究、勘探到投产需要6-8年,盐湖卤水需要8-12年,导致供给调整存在滞后性;与此同时,新能源需求先一步开始爆发式增长,带来供需缺口的急速放大。到了2023年,锂盐价格坠崖式下跌,一方面和产能的集中释放密不可分,另一方面和新能源需求增速明显放缓也息息相关。
根据伍德麦肯兹数据,2022年全球锂盐总产量为76.2万吨LCE。从原料类型上来看,锂辉石占比48%,盐湖开云 开云体育官网占比41%。从产品形态上来看,电池级和工业级产品产量分别占总产量的66%和29%。电池级碳酸锂、电池级氢氧化锂、工业级碳酸锂和工业级氢氧化锂产量分别占比36%、30%、25%和 4%。

在《“锂”解新能源之——锂矿梳理》一文中,我们详细梳理了全球范围内大型的锂资源项目计划和进程,根据目前能够获得的数据进行排产和整合,形成对长期的锂资源供给的预测。长周期角度来看,纳入不确定因素和产能爬坡等因素的考量之后,我们认为无论是锂精矿还是盐湖,都将在2023-2024年有大量的新增产能投放,矿石型和盐湖型产能释放并驾齐驱。


结合SMM的产量数据和国家统计局的进出口数据,2022年碳酸锂进口依赖度28%;国产的72%中,主要原材料锂辉石精矿基本完全依赖进口。

详细拆分供给时,我们通常从矿产资源出发,而后到冶炼端;但碳酸锂不同于传统金属的地方在于,除了大家常见的矿石型矿床,全球范围内有大量的锂资源以液态矿床的形式存在。这种不同导致锂产品的提炼流程、工艺以及产品质量,与传统金属有着较大的差异,液态矿床(即盐湖)并不会有形成精矿的环节,产品也直接以锂盐形态进行贸易。尤其在中国,存在多种锂矿床;因此在拆解供给时,对原料进行区分有一定的重要性。
国内层面,2022年国内碳酸锂产量约35万吨,其中锂辉石产碳酸锂约的量约12.8万吨,锂云母产碳酸锂量约10.3万吨,盐湖产量约7万吨。

盐湖提锂不经过锂精矿环节,因此产品以锂盐的形态在全球范围内流转。我国碳酸锂的主要进口国是阿根廷和智利,也就意味着中国进口的锂盐基本都是盐湖提炼的,南美产量的变化将对进口量产生较大的影响。2023年,中国总计进口12.6万吨,同比增72%;2023年1-5月累计进口5.5万吨,累计同比增41.2%。

根据我们统计的数据进行测算,2023年南美盐湖产能约增加10万吨左右。根据SMM数据,2022年国内盐湖产碳酸锂量为7万吨左右,结合进口数据,我国盐湖产碳酸锂的进口依赖度达65%。从我们跟踪的盐湖项目来看,目前在产产能约7.2万吨碳酸锂,计划扩张产能约12.3万吨,其中8-9万吨预计在2023年投产。未来2年,国内盐湖产碳酸锂的产能产量将继续呈现扩张态势。

国内锂辉石型锂矿资源多集中在四川,产能依然在开发中。未来锂辉石精矿的主要增量将来自融捷股份控股的甲基卡134号和宁德时代持股的枧下窝矿区。

在国内产能呈待开发的情况下,我国的锂精矿资源基本完全依赖进口。2022年,中国累计进口锂精矿约284万吨,同比增41%;2023年1-4月,累计进口锂精矿135万吨,累计同比增83%。

细看进口来源国可以发现,90%以上的锂精矿进口自澳大利亚。澳洲的锂矿为硬岩型锂辉石精矿,主要分布在西澳,知名矿山有Greenbushes、Mt Marion、Pilgangoora、Ngungaju、Wodgina和Finniss。中国的赣锋锂业和天齐锂业通过直接或间接,在前四大锂矿项目中均占有股权份额。根据各项目目前已经公布的建设计划,2023年前四大矿山均有增扩产项目。
其中,较大型的有:Greenbushes于2022年底投产使用的尾矿选矿厂将带来28万吨的产能增量;Mt Marion有扩产30万吨的计划,预计于2023年7月达到满产状态;Pilgangoora的P680扩产计划预计在2023H2带来10万吨的新增产能;Wodgina处于产能爬坡阶段,2023年的产量指引为38-42万吨。长周期角度来看,2024-2025年期间,将有大量的新产能投放,也将增加澳大利亚至中国的锂精矿贸易量。

全球范围内,以锂云母作为原料来生产的碳酸锂体量相对较小,主产地为江西,因此我国的锂云母依赖国产体量。江西以宜春为首,发现锂云母开采及冶炼产业,在2022年下半年实现产能的大幅投放。但由于尾矿处理问题和锂矿开采乱象的存在,2023年以来月度产量环比下滑。

氢氧化锂在锂盐产品中占比达34%,其中电池级占比约30%。2022年,国内氢氧化锂产量24.5万吨(折碳酸锂当量约21.56万吨LCE),同比增37.86%;2023年1-5月累计生产11.53万吨(折碳酸锂当量约10.15万吨LCE),累计同比增34.6%。

氢氧化锂除了直接从锂精矿和盐湖中提取之外,也可以通过碳酸锂苛化制备。转换工艺并没有什么技术难点,转换成本大约8000元/吨。从制备工艺角度来看,碳酸锂和氢氧化锂都可以从矿石中提取,也可以由盐湖提锂工艺生产得到;从应用角度看,钴酸锂、锰酸锂、磷酸铁锂和8系以下的三元正极采用碳酸锂做原料,而高镍三元正极(8系及以上)则采用氢氧化锂做原料。再进一步来说,磷酸铁锂电池和三元电池在终端的应用上也存在差异。综合以上相似之处和不同之处,不难推测碳酸锂和氢氧化锂价格也有一定联动性。
在碳酸锂价格从60万元/吨下跌至20万元/吨以下的过程中,虽然氢氧化锂价格同步下跌,但两者价差走扩并远高于8000元/吨。两者价差走扩,一定程度上使得氢氧化锂产量降幅少于碳酸锂。

氢氧化锂和碳酸锂的另一个不同之处,是氢氧化锂呈现净出口的贸易状态,外贸主流目的地是韩国和日本。2022年,我国总计出口氢氧化锂约9万吨,占总产量的36.7%,其中约2/3出口至韩国,约1/3出口至日本。

在专题报告——《锂盐的成本和工艺》中,我们对锂盐的生产工艺及成本进行了非常详细的测算。总结来说,盐湖提锂的成本相对最低,大约在2-6万元/吨;云母和锂辉石提锂的成本构成比较相似,一体化企业的生产成本在5-8万元/吨不等;非一体化企业的生产成本中矿石原材料成本占90%以上,资源段端的劣势导致非一体化企业的生产成本偏高,在行业出现利润挤压的情况下,这些企业的产量成为边际变量。
可以看到锂盐厂的开工率虽然反应有些滞后,但根据利润率变化的趋势。锂盐厂开工率调整的滞后性也符合产业运行规律,许多外采锂辉石精矿的锂盐生产商会在海外提前采购锂矿并由一定库存准备,运回国内大约需要1-1.5个月时间。随着已作价的库存锂矿被用于生产,下游前期碳酸锂订单被执行,新订单和新采购需求发生时才会反映最新的生产利润和备库意愿,最终体现在开工率的变化上并影响产量。

自锂电的行情启动以来,碳酸锂生产利润的高点出现在2022年3月,随后的第二次阶段性高点是2022年底。锂盐的生产利润在今年4月随着锂盐的价格跌至低位,随着锂盐生产利润率的快速下滑。5月开始,碳酸锂单吨价格自20万元以下快速回升,锂盐厂的生产利润也低位修复;截止6月9日,外采锂辉石产碳酸锂单吨利润率修复至12%,氢氧化锂单吨利润率修复至22%。于此同时,锂盐厂的开工率止跌回升,5月的锂盐产量环比增加。
综合长期的项目投产进度和短期的利润变化,我们认为碳酸锂的供给将呈现长期放量,但短期调整的局面。
在《“锂”解新能源之——新能源汽车的发展现状》一文中,我们从锂的终端需求出发,剖析了锂下游的长期需求格局。根据天宜锂业年报中的数据,2022年,锂的终端需求中,动力电池需求占比52%,消费电池占比8%,储能占比11%。
新能源和储能高速发展,动力电池和储能电池对于锂需求的占比只增不减。对比2010年,锂电池需求仅占比27%,润滑脂和陶瓷等传统工业需求占73%。随着技术革新和产业变化,锂的下游需求结构在近几年已经发生了巨大的变化。

新型能源的发展将成为锂资源需求的主要驱动力。一方面,新能源汽车终端占比较大,且行业处于高速发展阶段,是锂元素需求变化的首要影响因素;另一方面,随着全球清洁能源的规划逐步推进,锂电将受到发电侧新型储能需求的带动,成为锂资源需求端另一重要的影响因素。

各个国家为了响应《巴黎协议》中控制碳排放的相关目标,相继制定了关于新能源汽车的发展规划,推出了一系列燃油车禁售以及新能源汽车推广的政策措施,带来了全球范围内新能源汽车产销的爆发式增长。
EV Sales统计数据显示,2020-2022年全球新能源汽车销量的年复合增长率高达80%,处于爆发式高速增长阶段;2023年1-4月,全球累计销售新能源汽车350.1万辆,累计同比增38%。从“全球主要国家新能源汽车发展目标示意图”上可以看出,新能源汽车主要的发力市场在欧洲和中国。

根据欧洲的新能源汽车规划,2035年开始在欧盟27国范围内停售新的燃油轿车和小货车。此外,欧盟方面要求,与2021年的水平相比,在2030年实现燃油轿车减排55%,小货车要实现50%的减排。欧洲各国对于新能源汽车的渗透率目标和达标时间的规划略有差异,但大体一致,说明欧洲市场的新能源需求起码在未来5-10年内将保持增长态势。

中国作为全球最大的新能源汽车生产国,2022年新能源汽车产量年增速高达99.3%,2023年1-5月累计生产300万辆,累计同比增速在高基数效应下回落至45.6%。根据我国“十四五”规划中的碳减排目标,中期规划2025年新能源汽车新车销售量达到汽车新车销售总量的20%的目标已经提前完成。
中国动力电池产量在2022年达到542亿瓦时,同比增速147%,是动力电池产量爆发式增长的重要年份;年度装车量约295亿瓦时,同比增速91%。从装车的电池类型来看,磷酸铁锂电池装车占比从2020年的38%跃升至62.45%,超过三元电池成为国内动力电池的主力。
2021年以前,政策对三元这类高能量密度的电池补贴力度较大,三元成为市场主流发展对象;而2021年以后,政策补贴下滑,三元优势减弱,宁德时代的刀片电池和CTP技术,使磷酸铁锂的相关技术得到突破,磷酸铁锂电池的性价比开始凸显。

总览国内外当下的新能源汽车发展现状,数据整体上表现出高增速但同时增速放缓的现象,这也比较符合行业爆发式增长后常见的发展路径。前期的高额利润吸引各方企业涌入锂电产业的各个环节,当供需缺口渡过最为紧张的阶段,产业链就略显拥挤。
当前新能源汽车需求端增速放缓,叠加供应端集中产能投放,未来1-2年我们大概率将迎来新能源汽车行业的周期性调整阶段。在第一大增长驱动面临调整的情况下,锂盐价格也在经历驻底的过程。
储能占全球碳酸锂消费的10%左右,在新能源汽车需求波动较大的当下,储能需求虽然保持高增速,但是其边际变化对于碳酸锂价格的影响被弱化。据SMM统计数据显示,至2026年,全球储能对于锂电池的需求将继续保持高速增长,爆发期尚未到来。其中,发电侧占比最高,发电侧装机和看作储能需求的前瞻指标。国际能源署数据表明,美国、中国和欧洲的储能新增容量排名前三。
美国和欧洲的产能是不足以满足自身储能需求的,进口依赖度比开云 开云体育官网较高,因此中国成为全球范围内储能电池/组件主要供应方。从长周期的角度看,随着全球碳减排规划的推进,新型发电方式带来的储能需求将呈现高速增长的趋势;同时,在新能源汽车经过行业高波动阶段之后,储能侧需求的变化可能将有所显现。

根据国家能源局最新规定:中大型电化学储能电站不得选用三元锂电池、钠硫电池,不宜选用梯次利用动力电池;选用梯次利用动力电池时,应进行一致性筛选并结合溯源数据进行安全评估。由此可见,储能政策层面给予了磷酸铁锂电池较大的发展空间,储能也成为了三元和磷酸铁锂电池下游需求的主要差异来源。
如我们在需求格局中总结的,动力和储能电池是碳酸锂需要的主要构成,也是未来需求变化的主要驱动。电池中,正极材料对于锂盐的需求占比高达80%,其中磷酸铁锂占35%,三元正极占39%;电解液占比约5%。对于短周期需求的变化,我们主要通过监控正极厂的生产情况以及库存等方面的跟踪。正极厂的利润决定了其生产的主观意愿,原材料供给等外在因素决定了其客观生产能;产业链上的库存联动变化,可以反映出短期内供需平衡的变化以及现货松紧程度的环比变化。

磷酸铁锂的产能释放开始于2021年下半年,高速增长发生在2022年下半年。据SMM数据统计,2022年磷酸铁锂产量总计98.3万吨,累计同比增137%,年末月度产能近18万吨。产能的释放和企业的长期布局相关度较高,通常不因为短期的利润变化而改变。相较之下,短期的利润变化直接对短期产能利用率和实际产量产生影响,从而影响短期供给。
目前大多的磷酸铁锂生产企业采用固相法生产,相对来说操作更为简单,成本较低,技术壁垒不高。液相法较为复杂,代表企业为德方纳米。虽然不同的产线和工艺对于生产成本有一定影响,但整体上的成本变化趋势趋同。从成本构成角度来看,磷酸铁锂的原料成本主要是锂、磷和铁。
因此,我们在监控磷酸铁锂的生产成本和利润变化的时候,是以固相法的成本利润作为参考基准。将碳酸锂和磷酸铁按照单耗和单价进行计算,单吨磷酸铁锂消耗约0.23吨碳酸锂和0.95吨磷酸铁。根据目前的价格水平计算,磷酸铁锂主要原材料成本近8.4万元/吨,SMM均价9.75万元/吨。

在今年一季度期间,磷酸铁锂价格和碳酸锂价格均呈现快速下跌的格局,但由于碳酸锂价格速度下降更快,在初始阶段磷酸铁锂的生产利润上涨,随后跟随整体产业链的利润水平开始下滑。在利润下滑期间,我们可以看到开工率也随之回落,由此带来实际产量的环比减少。
在新能源目前的阶段,环比的产量变化比同比更重要,“季节性”的概念对于高速增长的产业需要被弱化。虽然今年1-5月的产量同比增速达到47.5%,但环比减量非常明显,开工率至70%以上下滑至40%左右,直到5月利润上修之后才出现明显好转,产量随之回升。
利润和产量的回升可以说明需求的好转吗?或许可以,但不够充分,我们需要把库存的变化再纳入考量。根据百川盈孚的数据,磷酸铁锂自2022年11月底开始进入去库阶段,并在今年4月形成阶段性库存底部。在整个去库的过程中,我们看到锂产业链上各个环节的价格都在下跌,利润大都在缩减,终端订单环比走弱。
结合价格、库存、利润和产业信息,我们认为这段时间磷酸铁锂经历了“主动去库”阶段,即主动降低产量来消耗成品库存。再此之后,库存水平止降并出现小幅度回升,同时利润随着价格上修,目前磷酸铁锂行业更倾向于维持现有库存水平,进入“主动补库”阶段还尚早。短期内,磷酸铁锂对碳酸锂的需求难以形成新驱动。

三元正极和磷酸铁锂经历的产业变化非常相似,但因为动力和储能电池的相关政策层面给予了磷酸铁锂正极更多的支持,导致三元正极的需求情况相对更弱一些。2022年全年,三元材料产量65.55万吨,同比增速55.5%;2023年1-5月产量23.4万吨,累计同比增1.1%,1-4月累计同比增速-3.1%。实际产量的变化依然也是受到利润的影响,但是三元和磷酸铁锂不同的是,除了碳酸锂(或氢氧化锂)之外,镍、钴的成本占比也很高,这就导致三元材料的成本利润变化和磷酸铁锂不太同步。

年初碳酸锂价格的跳水,而三元材料的价格相对调整偏慢,幅度相对较小,因此一开始也带来了三元材料理论生产利润的快速回升。而整个产业链在快速发展过程中的阶段性调整是不可避免的,最终生产利润转负,开工率的下滑和近期的止跌回升也和磷酸铁锂的逻辑相似,在此不再赘述。

三元材料的库存也经历了前期的“主动去库”阶段,目前的累库幅度或者比例,相对磷酸铁锂高一些。4月三元装车偏少,而产量环比没有明显缩减,5月产量相对增加较多,是库存上涨的主要原因。工厂库存和总库存增幅保持一致,结合上下游产销,目前库存阶段比较难以界定,只能说大概率进入“主动补库”阶段。如果后续三元价格走弱,带来利润走缩,三元端或重新进入“主动去库”。
分析了锂盐长期的供需格局和短期的供需变化,最后来看看锂盐的库存和供需平衡情况。
如我们在磷酸铁锂部分所说,年初磷酸铁锂经历了“主动去库”阶段,那么对于碳酸锂来说,则是盐厂的被动累库阶段。供需层面的下游需求增速超预期放缓和上游产能进入集中投放,叠加预期层面的看跌情绪浓重,导致下游采购意愿下降。在尚没有比较成熟的工具去对冲风险的情况下,产业链各个环节通过库存管理来降低亏损和实现成本控制——抛售、跌价、“踩踏”随之出现。在这种情况下,盐厂的产能调整相对滞后,库存被动累积。

价格跌至高位成本后获得支撑,反弹后带来利润的修复。与此同时,5月份的下游订单出现好转迹象,一部分生产企业主动积累库存的意愿虽然不是很强,但维持目前库存水位并以销定产、定采购量是有利可图的;有一部分企业在碳酸锂低价期间抄底采购、囤积一定的库存,带来了冶炼厂库存高点的出现。目前阶段,我们倾向于认为盐厂处于“主动去库”的阶段。

根据原材料成本及生产成本、现行市况及客户要求规格等确定产品价格,全球新能源市场持续增长,有效推动了产业链上游锂电产业的快速发展,其中碳酸锂是制取锂电池材料的主要原料之一,近几年全球碳酸锂市场产销量呈现逐年增长的趋势,行业被广泛地认为具有良好的应用前景。随着我国经济和制造业保持上升态势,以及国家对装备制造业的调整及规划,碳酸锂行业未来发展预期向好。
碳酸锂是生产二次锂盐和金属锂制品的基础材料,是锂行业中用量最大的锂产品。碳酸锂不仅可以直接使用,还可以作为原料制备各种附加值高的锂盐及其化合物,广泛应用于锂电池、催化剂、半导体、陶瓷、电视、医药、原子能工业等领域。
全球碳酸锂行业集中度高,主要厂商对下游企业的议价能力很强,拥有较强的定价权,可按照市场供需情况和生产成本的变化调节价格。我国锂资源含量居世界第五,但国内碳酸锂生产企业受资源和生产工艺限制,产能十分有限。
目前智利和澳大利亚占据着全球70%以上的碳酸锂产能。从全球碳酸锂供应来看,主要包括卤水提锂和矿石提锂两种方式,其中又以卤水提锂为主导,约占供应量的70%,其中智利地区供应就占全球锂产品总供应量的50%。
从贸易方式来看,目前我国碳酸锂贸易市场有松散型、长单型和灵活型几种形式,前两种属于上下游企业的直销方式,占整体贸易量的90%(松散型约为75%,长单型约为15%);由贸易商主导的灵活型贸易约占10%。
长单型贸易由于价格灵活度较低,主要应用于合作周期较长的头部企业以及有战略合作的企业,占整体贸易量的10%—20%。随着锂电产业的迅速扩张,碳酸锂上游生产企业、下游正极材料企业和终端新能源汽车企业对于规模化、稳定化的销售及采购的需求日益增加,同时为了降低交易成本,尤其是在近几年碳酸锂价格波动较大的背景下,越来越多的企业采用长单模式锁量锁价,挂钩价格基准进行结算。
长单型贸易利于稳定经营,但也不利于最大化利润和市场价格透明。对于追求长期稳定生产和厌恶风险的企业而言,长单型贸易虽然无法最大化价格波动带来的收益,但有利于企业保障原材料供应和销售、规避价格波动、锁定利润,也有利于企业合理组织生产、提高企业运营稳定性。
对于市场而言,长单型贸易有助于提高市场整体抗风险能力,减少大部分企业经营出现异常的风险,但不利于市场流动性,且由于长单价格涉及商业机密不便公开,易降低市场价格透明度。
松散型贸易既保障了供应链稳定,又兼顾了价格调整的灵活性,在现阶段碳酸锂贸易中占据70%—80%的主导地位。采用该贸易方式的锂盐生产企业有天齐锂业、致远锂业、赣锋锂业、银锂新能源等;进口企业有SQM司祈曼;锂盐消费企业有厦门钨业、裕能新能源、当升科技等。松散型贸易不仅具备价格调整的灵活性,也提供了更换供应企业的灵活性,有助于市场充分竞争。
对于合作黏性较低,暂无长期合作意愿的企业,松散型贸易能在一定程度上保证货源供应稳定,降低采购和销售风险,保障生产顺利进行。但是,当价格出现剧烈波动时,容易出现较大规模的违约,此贸易类型较难防范价格风险。
灵活型贸易的主要市场参与者为贸易商,多用于零单交易,贸易双方之间合作的持续性和稳定性较低。对企业而言,该贸易类型能最大化因价格波动产生的收益,并为部分企业提供短期供销渠道和现金流,但由于利润受价格波动影响较大,经营稳定性较差,且交易数量未锁定也不利于制订生产计划。对市场而言,灵活型贸易价格波动较大,不利于市场稳定运行,但在一定程度上有利于市场流动性。
目前在碳酸锂和氢氧化锂市场开云 开云体育官网都仍存在一定的贸易商制度,主要原因包括几方面:一是原南美盐湖产的碳酸锂进入中国时,实行的是代理制度,就是由中国的贸易公司给中国的正极厂做推广,给正极厂送样,收集反馈,处理售后等。随着南美盐湖企业在中国设立全资子公司,拥有自己的运营团队,这部分贸易商形式逐渐退出历史舞台。二是青海盐湖企业有比较高的贸易比例,盐湖企业大多做钾肥为主,提锂只是副产品,所以延续了钾肥的贸易商分销制度,相对好操作,企业现金流较好。
并且由于国内正极材料行业采购基本都有账期,大多为到货后的一个月,以6个月以内银行承兑汇票结算,与盐湖企业原有的销售模式不同,加上国内正极厂大大小小数量众多,盐湖企业自身开发客户能力和意愿较弱,所以以贸易商为主。
我国是全球碳酸锂主要生产国和消费国,碳酸锂产量约占全球总产量的63%,消费量约占全球总消费量的81%。近年来,我国新能源汽车市场迅速发展,动力电池出货量激增,带动了旺盛的碳酸锂消费需求,使得我国虽为碳酸锂生产大国,但国内产能目前仍无法满足下游需求,需以进口补足缺口。因此,我国碳酸锂进出口贸易以进口为主,出口量较小。
我国碳酸锂进口经历了三个阶段:第一个阶段是2007—2015年,碳酸锂进口量不大,年进口量从0.4万吨逐渐增长至1.1万吨。第二阶段是2016—2019年,国内新能源汽车扶持政策带动了巨大的碳酸锂消费需求,2016年碳酸锂进口量达到2.2万吨,后因新能源汽车补贴退坡、技术安全性受质疑等原因下游需求增速放缓,2018—2019年碳酸锂供过于求,进口量小幅下降。第三个阶段是2020—2022年,政策支持叠加技术进步,新能源汽车需求高速增长,进而传导至上游碳酸锂,促使其进口量同比分别增长71%、62%、68%,2022年达到历史新高13.6万吨。未来随着我国新能源汽车行业持续发展,且海外盐湖企业将我国作为碳酸锂重点销售市场,我国碳酸锂进口量预计将保持增长趋势。
此外,我国在碳酸锂进口关税政策上给予诸多优惠,以降低碳酸锂进口成本,保障新能源汽车产业的上游原材料供应,促进新能源汽车产业平稳发展。一方面,碳酸锂的协定税率和特惠税率均为0,全球共有65个国家的碳酸锂产品可享受免征进口关税待遇,包括智利(我国碳酸锂最大进口国)、韩国等。另一方面,其余碳酸锂进口国基本均可享受2%的最惠国暂定税率,如阿根廷(我国碳酸锂第二大进口国)、日本等,该项进口关税优惠已持续10余年。
从进口结构来看,智利和阿根廷拥有丰富的盐湖资源和碳酸锂产能,是我国碳酸锂主要进口国,2022年两国共占我国碳酸锂进口总量的98%。澳大利亚虽有大量锂辉石资源,但缺乏碳酸锂产能,故我国仅从澳大利亚进口锂辉石。在南美盐湖中,智利占据我国碳酸锂进口的主导地位,但随着阿根廷碳酸锂产能的不断释放,未来占比将有所提升。


我国碳酸锂出口同样经历了三个阶段:第一个阶段为2007—2017年,我国碳酸锂产能整体较小,出口量偏低,年平均出口量为0.2万吨,最多不到0.6万吨。第二个阶段为2018—2019年,我国新能源汽车销量增速放缓,国内碳酸锂开始供过于求,出口量大幅增长,2018年、2019年出口量分别为1.1万吨、1.3万吨。第三个阶段为2020—2022年,碳酸锂出口量小幅下降,其中2022年出口量仅为1万吨,仍未恢复至新冠肺炎疫情前水平,原因一是疫情导致进出口贸易受阻;二是海外汽车OEM厂商多在海外原材料产地建设锂盐冶炼厂,对我国碳酸锂需求减少;三是我国新能源汽车产业快速发展,国内碳酸锂市场持续供不应求,国产碳酸锂主要满足国内需求。综合来看,预计未来我国碳酸锂出口量仍将维持较低水平。
长期以来,我国碳酸锂主要出口国为日本和韩国,2007—2022年,日韩正极材料和动力电池产业不断发展,对我国碳酸锂的需求日益增多,2022年我国碳酸锂对日韩出口合计占我国碳酸锂出口的91%。在2018年之前我国碳酸锂出口国还包括美国、荷兰和意大利,2018年后,欧美国家为维护自身供应链的安全,大幅减少采购我国碳酸锂,现其从我国进口碳酸锂量已可以基本忽略。综合考虑上述因素,预计未来我国90%以上碳酸锂仍将出口至日本和韩国。

我国碳酸锂贸易流向有从生产省份到消费省份和从进口省份到消费省份两种。前者由我国碳酸锂主产区江西、四川和青海流出,后者由我国碳酸锂进口集中地上海、江苏和福建流出。碳酸锂消费地区则分布广泛,分布在江苏、湖南、福建、广东、湖北、四川、贵州等19省。
碳酸锂贸易流向较为分散、分布范围较广,基本实现了全国销售、全国运输。目前,碳酸锂价格高位运行,运输成本相较价格偏低,地区因素已不作为企业销售和采购的主要考虑因素。因碳酸锂主要采用公路运输,为缩短运输距离,主要由西部运往中部、中部运往东部以及相邻省份运输。
从碳酸锂主要生产省份来看,各主产地的碳酸锂除满足省内需求外,剩余部分多销往邻近消费省份。江西碳酸锂产量占全国40%,但由于省内磷酸铁锂企业体量较小,需求量仅占全国2%,因此江西锂云母提锂产品销往湖南和江苏等以正极材料企业为主的周边地区。
四川碳酸锂产量占全国17%,同时也是正极材料生产大省,需求占全国6%,其余产量主要流向湖南、江苏、广东、贵州等以三元材料和钴酸锂企业为主的地区。青海碳酸锂产量占全国18%,由于青海的盐湖提锂发展相对不充分,省内下游产业链配套产能未成规模,需求量仅占全国2%,碳酸锂基本外销至江苏、四川、云南等省。
从2022年碳酸锂主要进口地区来看,上海、广东、福建、江苏进口量分别占全国13.6万吨碳酸锂进口总量的62%、12%、11%、6%,合计超过90%。随着南美盐湖头部企业SQM司祈曼和ALB雅保在上海设立全资子公司销售碳酸锂产品,上海已成为最重要的碳酸锂进口集散地,主要销往相邻碳酸锂消费大省江苏。广东、江苏、福建所进口的碳酸锂则多用于其省内下游企业生产,不再销往外省。
综合来看,各碳酸锂消费省份基本为贸易净流入地,各生产省份基本为贸易净流出地。主要消费地中,江苏和湖南虽有一定碳酸锂产量,但仅能满足省内部分需求,因此仍需要向外采购。
除此之外,大部分消费省份均不生产碳酸锂。由此可见,碳酸锂主要消费省份的净需求量基本大于零,为贸易净流入地。主要生产地中,青海、江西由于省内配套正极材料企业较少,所生产的碳酸锂基本外运;四川既是碳酸锂主要生产地也是主要消费地,省内需求约占其产量的一半,剩余碳酸锂则销往周边地区。
根据美国雅保ALB的公告,其约80%的销量采用长协模式,即美国雅保ALB的电池级锂产品与主要客户(日韩、欧美的锂离子电池及正极材料企业)签署锁量保价的3至5年期长期订单,部分采用固定价格,部分设置地板价保护,在约定的窗口可在一定幅度内协商调价;或采取1年期的锁量锁价合约,每年末协商下一年价格,滚动续签。美国雅保ALB也有约20%的销量以非长协形式销售,价格随行就市,但难以给与未来持续保量的承诺。
这样的长协模式定价主要参考了有色金属行业的一般定价方式,定价根据原材料锂精矿成本加上转化为锂盐产品成本和合理的利润确定,强调量价稳定性和确定性。国内不参照海外的长协模式,锂产品市场价格则以月度、现货合约为主,更看重价格的灵活性。
在锂产品行业的景气上行周期(如2015年至2017年),海外长协的上涨通常滞后于中国现货价格,涨幅通常也较为缓和;而在锂产品行业的下行周期(如2018年6月—2020年8月),海外长协价格的下跌也慢于中国现货价格,跌幅也相对较小。
国内市场根据锂原材料成本及生产成本、现行市况及客户所要求的产品规格等多项因素确定产品价格,产品价格亦受到全球及国内经济环境、对锂产品的需求以及锂行业市场竞争的影响。国内客户群大多数都倾向于按月或按季度短期签约,在每次签订具体订单合同时,对交易价格进行协商和谈判,交易价格一般参照市场价格,根据当时碳酸锂和氢氧化锂的市场价格随行就市。
具体定价根据客户下达订单的时点、市场供需情况而变化,根据订单周期进行不定期的调价协商,并自下批订单执行。同时,也会根据不同客户的合作历史、信用条件、采购量等情况综合考虑确定实际交易价格。
为准确开展锂产品价格预警,中国地质调查局国际矿业研究中心结合供需态势、产能、产业链和技术变化等因素对未来5年锂产品价格做了初步分析预测。今年内,需求改善叠加锂期货的即将上市,价格很可能继续维持高位运行,甚至略有上调。明后两年,随着产能的进一步释放和厂商入市期货市场,锂价可能再度迎来回调期。
未来3-5年,碳酸锂供应将很可能持续过剩,具体价格水平受限于盐湖等低成本产能释放速度,价格中枢可能回到甚至低于20万元/吨的水平,且波动幅度显著减小。

一是对于本轮碳酸锂价格上涨的原因,市场共识是:电池厂商库存处于低位,且由于下半年车市回暖,补库存成为刚需,同时锂矿厂商也已紧缩碳酸锂供应量,惜售挺价,市场供需失衡下,引起价格强势反弹。
根据中国汽车动力电池产业创新联盟最新数据显示,5月份,我国动力电池产量共计56.6吉瓦时,同比增长57.4%,环比增长20.4%;装车量达28.2吉瓦时,同比增长52.1%,环比增长12.3%。1-5月,我国动力电池累计产量为233.5吉瓦时,累计同比增长34.7%;累计装车量达119.2吉瓦时,累计同比增长43.5%。
据中国汽车工业协会数据,5月份,新能源汽车产销分别完成71.3万辆和71.7万辆,同比分别增长53%和60.2%,市场占有率达30.1%。前5个月,中国新能源汽车产销累计完成300.5万辆和294万辆,同比分别增长45.1%和46.8%,市场占有率达到27.7%。
在出口方面,新能源汽车出口10.8万辆,环比增长7.9%,同比增长1.5倍,同比增速超国内市场,预计全年新能源汽车出口将高增长。此外,影响价格年内走势的另外一个关键变量是锂电池储能电站的市场需求。
据了解,国内的储能电站很多是新能源发电的配储需求,而这些发电站多数建在我国北部,如今开始逐步恢复施工,储能需求还在逐渐释放。据中国化学与物理电源行业协会储能应用分会统计,1-5月,共有97个新型储能项目(3.021吉瓦)和4个抽水蓄能项目(1200兆瓦)投运,共计4.221吉瓦。

2021年1月-2023年5月中国动力电池产量及装机量相关数据(资料来源:中国汽车动力电池产业创新联盟)
二是在下游需求边际改善、上游成本支撑的作用下,锂盐价格有望维持近期的高位。进入今年5月份以来,随着下游动力电池厂商全面复产和储能电池装机需求提升,锂盐厂商积极去库,同时通过提升产能及调整销售策略等方式满足下游需求。即使是长协客户,也不能保证其第一时间足量拿到所需的碳酸锂产品,甚至部分企业受制于产能有限不得不放弃一些订单。
随着6月份国内汽车厂商主动去库逐步进入尾声,锂电产业链电池企业排产环比继续提升,低库存与订单明显增加之下,正极材料企业对上游碳酸锂原材料的补库持续。紫金矿业锂云母拍卖与新疆有色5%锂辉石3万元/吨起的拍卖价,从成本和市场情绪方面支撑了锂盐价格。高盛认为,全球锂市场的供需前景基本保持不变,预计今年全球锂市场将基本平衡,即2%左右的赤字,并将今年中国现货碳酸锂价格预测上调34%,至4.01万美元/吨LCE。
一是碳酸锂整体供需并不紧张,预计锂价经历本轮反弹后将回到正常供需关系导向,届时此轮价格上涨催生的新增产能将扩大供应过剩,价格将再度迎来回调期,且本轮可能跌至偏低水平。据中信建投期货预计,2023年-2025年锂供给分别约112.25万吨、154.65万吨和183.1万吨碳酸锂;锂需求分别为110.45万吨、136.12万吨和165.15万吨碳酸锂,行业将转向供给过剩的格局。
碳酸锂期货期权市场的建立将会促进碳酸锂产业链的协调和发展,为各个环节提供更加丰富的服务和工具,有助提高碳酸锂产业链整体的效益和竞争力,同时期货价格发现功能可以为碳酸锂市场提供统一且权威的市场参考价格,改变国内目前现货价格无法统一的局面,厂商入市期货交易将进一步推动锂价格回归成本驱动。

高盛预计,2024年-2025年全球锂市场进入大规模盈余阶段,预计为16%-29%(如果供应中断因素不变,则为23%-37%),而之前的预测是20%-35%,该行将2024年中国现货碳酸锂价格预测上调39%至1.53万美元/吨碳酸锂当量,2025年则维持在1.1万美元/吨碳酸锂当量。
中信证券认为,成本曲线显示,本轮锂价下跌的有效支撑为12万元-15万元/吨(对应国内低品位云母提锂产能),下跌的极限支撑为7万元/吨(对应非洲锂矿转化为碳酸锂的成本),以上两个成本支撑可作为锂价止跌的判断依据。
未来3-5年,供应将很大可能持续过剩,具体价格水平受限于盐湖等低成本产能释放速度,价格中枢可能回到甚至低于20万元/吨的水平,且波动幅度显著减小。
一是对于锂电产业链企业而言,价格的狂涨暴跌都不利于市场健康发展,价格的平稳运行更有利于整个行业的健康良性运行。在锂资源的上行周期中,快速且汹涌的发展势头总会掩盖商业模式中隐藏的问题及风险,而在这轮汹涌而至的下行周期中,唯有真正拥有竞争力的企业才能脱颖而出。此外,对于锂电回收企业而言,其按照市场价格回收,锂价格高,回收价就高,因而价格的大幅波动会在很大程度上限制锂回收行业的健康发展。
二是锂市场供应过剩很大可能持续到2027年。中信证券市场研究部搜集了国内外已建和准备投建的锂项目,结合近年动力电池和储能市场需求,认为2023年起,随着供给端产能释放以及下游去库存导致的需求增长降速,锂行业预计进入供应过剩阶段,基于目前已规划项目的产能,此轮过剩或延续至2027年。
根据CRU咨询有限公司数据,由于创纪录的勘探和开发,在过去的2年里,锂矿和盐湖锂供应翻了一番,2022年达到65.5万吨,预计到2025年,锂供应量将再翻一番增长至138万吨,至2027年供应量将达到180万吨碳酸锂当量,其中超过一半的增长将来自澳大利亚、智利和中国以外的地方,包括非洲、加拿大以及巴西等地。
三是未来碳酸锂价格如何走,将会决定项目上马数量。现阶段对各类型锂矿生产成本说法不一,但20万元/吨的价格水平在高成本外购矿产量不能被完全替代的情况下,对于市场而言是普遍可以接受的价格中枢,但如果低成本产能能快速匹配,价格也有可能回落至15万元/吨的水平。
中科院院士欧阳明高指出,“就碳酸锂成本而言,从成本较低的盐湖提锂到成本较高的云母提锂,目前生产成本在每吨5万元-16万元的区间。从电池回收的角度来说,如果碳酸锂价格低于每吨10万元,电池回收行业会受到较大影响。”据中研普华研究院2023年第一季度电池级碳酸锂成本数据,盐湖提锂单吨成本为4万元-5万元,自有锂辉石矿单吨成本约6万元,自有锂云母矿单吨成本约6万元-8万元,外采锂云母单吨成本约20万元-25万元,外采锂辉石单吨成本约30万元-32万元。
一家盐湖提锂主流企业表示,目前盐湖提锂成本已经大幅上涨,现在已经达到7万元-8万元/吨,主要原因是受资源税影响,还有就是各种辅料提供方提高了销售价格。即使是按照20万元/吨计算,也会淘汰很多企业,江西一些企业云母提锂,成本超过20万元/吨,如果跌破这个价格,就会让很多江西企业退出生产。